自2021年9月10日起,经管校校工会支持发起了为师生办实事活动。教育学院积极响应工会号召,为全校教职工子女开展了“以爱育人,实践致知”特色实践活动,受到了广大教职工的欢迎,直至目前已开展了四期,共服务教职工子女约140人次,每期平均参与学生约260人次,共开出课时1005节,涵盖了0-3岁、3-6岁、6-12岁阶段的各类主题项目活动,满足了不同年龄段儿童以及不同专业师生的需求。并先后得到了“学习强国”“人民日报”及“新华网”等媒体的广泛报道,受到社会各界的高度评价和广泛关注,为我校在社会实践和服务领域树立了良好的形象,也受到了广大教职工子女及社区儿童的欢迎,教育学院师生在实践中提升了自身专业技能,培养了团队协作能力,使学生在足不出校的情况下就累积了一定的实践经验,同时也极大提高了学生对专业的认同感。

本学期,项目由学前教育系、小学教育系、体育教育系、汉语言文学系、英语的师生共同参与,形成跨学科、跨年级、跨角色的合作研讨,以此丰富项目内容,提高项目质量,尽可能满足多学龄段儿童的需求。初期预开设8-10个项目,最终开设的项目根据学员最终报名情况决定是否开班(所有项目满8人开班)。

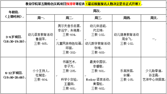
以下是教育学院第五期特色实践项目预排课课程表:

本学期将采用适当收取相关项目耗材费的方式参与特色实践项目,由于每个项目所使用的的耗材不同,故耗材费用也有所不同,每个项目的耗材费均在20-120元之间,(若期末有剩余耗材,则根据家长需求,将剩余耗材自行带走或留下)。
特别提示:为了更好的服务每一位小朋友,我们将2023年10月15日下午5:00截止报名。请有意向的教职工根据孩子的年龄段,扫码填写下方报名表哟!


版权所有 © 云南经济管理学院-教育学院 滇ICP备05007082号
Copyright 云南经济管理学院-教育学院