经管院首页  |   招生咨询:0871-68314770

 明德  致知  树人 

Mingde Zhizhi Shuren

当前位置:教育学院  >>  学院新闻  >>  通知公告  >>  浏览文章

云南经济管理学院教育学院关于举办第五届中华经典诵写讲大赛的实施方案

2023年05月22日    不详    0

教育学院各系:

根据《教育部办公厅关于举办第五届中华经典诵写讲大赛的通知》(教语用厅函〔2023〕2号)的相关要求,为贯彻落实党的二十大精神,加大国家通用语言文字推广力度,传承弘扬中华优秀语言文化,教育学院决定面向全院公开甄选第五届中华经典诵写讲大赛参赛作品,遴选优秀作品,组建团队,参加省级比赛和全国大赛,特制订院赛实施方案:

一、活动主题

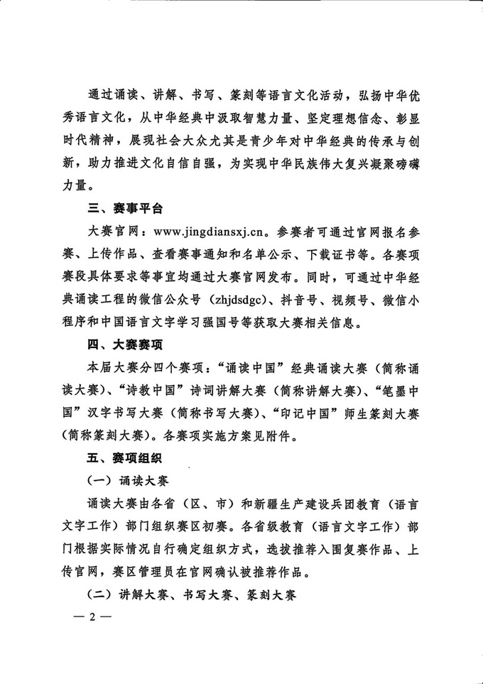
本届大赛的主题为“书香新时代,‘典’亮新征程”。旨在通过诵读、讲解、书写、篆刻等语言文化活动,弘扬中华优秀语言文化,从中华经典中汲取智慧力量、坚定理想信念、彰显时代精神,展现社会大众尤其是青少年对中华经典的传承与创新,助力推进文化自信自强,为实现中华民族伟大复兴凝聚磅礴力量。

二、参赛人员

教育学院全体师生,包括全体教师、专科生、本科生。

三、赛事分类及参赛要求

本届比赛分为四个赛项:“诵读中国”经典诵读大赛、“诗教中国”诗词讲解大赛、“笔墨中国”汉字书写大赛、“印记中国”师生篆刻大赛。各赛项具体要求如下:

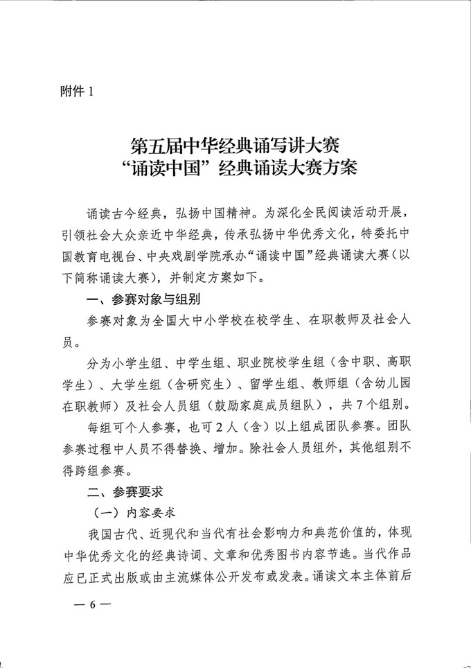
(一)“诵读中国”经典诵读大赛

1.参赛形式

分为教师组、大学生组(含专科生组、本科生组)。每组可个人参赛,也可2人(含)以上组成团队参赛,参赛过程中人员不得替换、不得增加。每人最多可参与个人和团队诵读作品各1个。每个作品指导教师不超过2人,同一作品的参赛者不得同时署名该作品的指导教师。

2.内容要求

诵读内容应为我国古代、近现代和当代有社会影响力和典范价值的,体现中华优秀文化的经典诗词、文章和优秀图书内容节选。当代作品应已正式出版或由主流媒体公开发布或发表。诵读文本主体前后可根据需要增加总计不超过200字的过渡语。改编、网络以及自创文本不在征集之列。

3.作品要求

参赛作品要求为2023年新录制创作的视频,高清1920*1080横屏拍摄,格式为MP4,长度3—6分钟,大小不超过700MB。图像、声音清晰,不抖动、无噪音。视频作品必须同期录音,不得后期配音。视频开头以文字方式展示作品名称、作品单位、参赛者姓名、指导教师、参赛组别等内容,视频文字建议使用方正字库字体或其他有版权字体,视频中不得使用未经肖像权人同意的肖像,不得使用未经授权的图片和视频、音频,不得出现与诵读大赛无关的条幅、角标等。作品可借助音乐、服装、吟诵等手段融合展现诵读内容。鼓励以团队形式集体诵读。

4.参加省复赛名额

经各系初选,各组别推荐参加学院复赛的名额如下:

教师组:不少于2个节目;大学生组:不少于4个节目;

5.作品提交和要求以系为单位,所有参赛作品请于5月31日前,汇总提交至学院朱苏楠老师处,文件命名为“学院+诵读大赛+联系人+联系方式”。同时提交第五届中华经典诵写讲大赛(诵读大赛)报名表(附件1)。请各系根据各系自身情况,至少推荐一组节目参加学院初选!

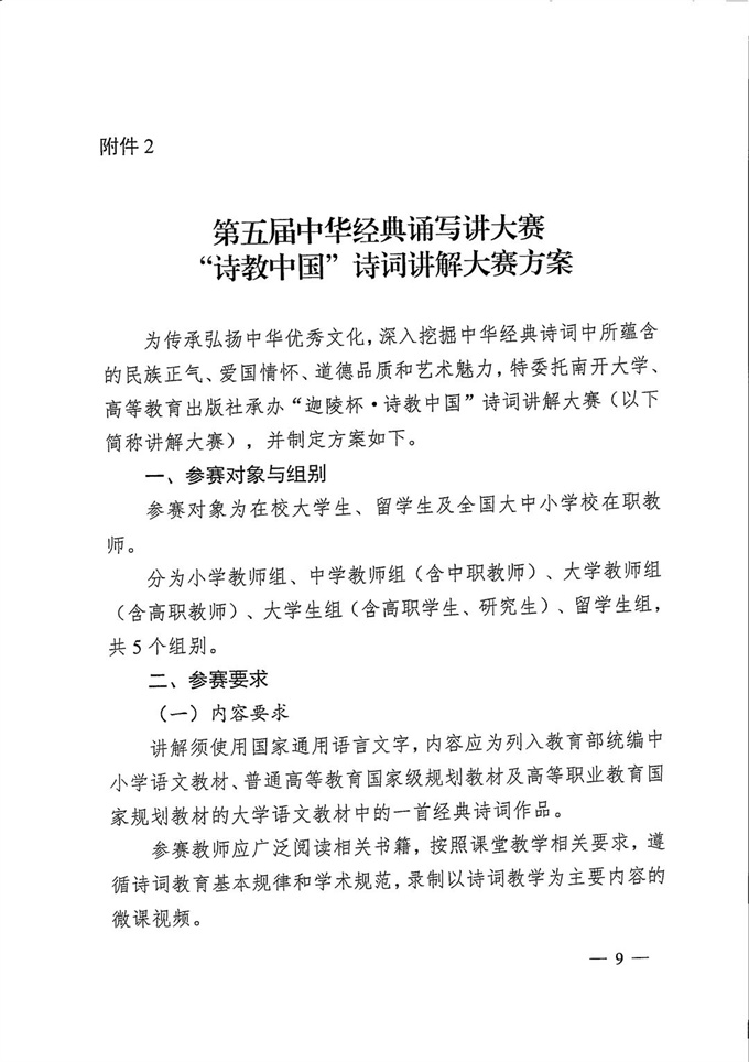
(二)“诗教中国”诗词讲解大赛

1.参赛形式

分为教师组、大学生组(含专科生)。每人限报1件作品,限报1名指导教师。同一作品的参赛者不得同时署名该作品的指导教师。

2.内容要求

讲解须使用国家通用语言文字,内容应为列入教育部统编中小学语文教材或列入普通高等教育国家级规划教材及高等职业教育国家规划教材的大学语文教材中的一首经典诗词作品。

参赛教师应广泛阅读相关书籍,按照课堂教学相关要求,遵循古典诗词教育基本规律和学术规范,录制以诗词教学为主要内容的微课视频。

参赛大学生应广泛阅读相关书籍,结合个人生活经验与感受,讲解诗词作品,并阐述诗词的意义与价值,使用多媒体及其他创新形式录制讲解视频。

3.作品要求

参赛作品要求为2023年新录制创作的视频,横屏拍摄,格式为MP4,长度5—8分钟,清晰度不低于720P,大小不超过700MB,图像、声音清晰,不抖动、无噪音,参赛者须出镜。视频开头须以文字方式展示诗词作品名称和作者、参赛者姓名、指导教师、组别等信息。

4.参赛办法

此次诗词讲解大赛由参赛者自行登录大赛官网

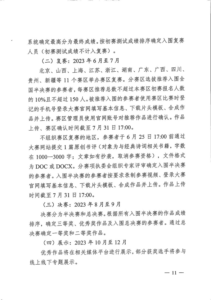
(www.jingdiansxj.cn),按照参赛指引完成报名,并参加诗词经典素养在线测试,报名和测试时间截至5月31日17:00。测试可进行3次(以正式提交为准),系统确定最高分为最终成绩。按初赛测试成绩排序确定入围复赛人员(初赛测试成绩不计入复赛)。

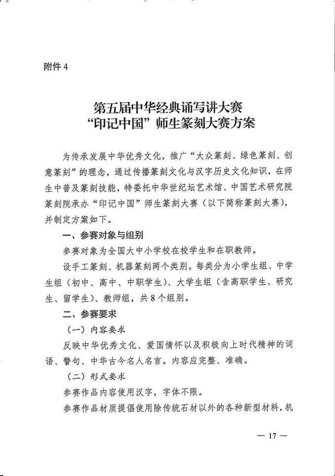
(三)“笔墨中国”汉字书写大赛(以下简称书写大赛)

1.参赛形式

设硬笔和毛笔两个类别,每个类别分为大学生组(含专科生)和教师组。每人限报1件作品,限报1名指导教师。同一作品的参赛者不得同时署名该作品的指导教师。

2.内容要求

体现中华优秀文化、爱国情怀以及反映积极向上时代精神的古今诗文、楹联、词语、名言警句,或中华优秀图书的内容节选等。当代内容应以正式出版或主流媒体公开发表为准,内容主题须相对完整,改编、自创以及网络文本等不在征集之列。

3.作品要求

参赛作品要求为2023年新创作的作品。

硬笔类作品须使用规范汉字(以《通用规范汉字表》为依据),字体要求使用楷书和行书;可使用中性笔、钢笔、秀丽笔;作品用纸规格不超过A3纸大小(29.7cm×42cm以内)。上传分辨率为300DPI以上的扫描图片。同时须准备2分钟左右MP4格式的作品全身书写视频(要能够充分证明该作品为本人所书写)。

毛笔类作品鼓励使用规范汉字,因艺术表达需要可使用繁体字及经典碑帖中所见的写法,字体不限(篆书、草书须附释文),但须通篇统一,不得繁简混用;作品用纸规格为四尺三裁至六尺整张宣纸(46cm×69cm—95cm×180cm),一律为竖式,不得托裱。手卷、册页等形式不在参赛范围之内。

4.参赛办法

此次汉字书写大赛由参赛者自行登录

大赛官网(www.jingdiansxj.cn),按照参赛指引完成报名,并参加语言文字知识及书法常识在线测试。每人最多测试3次,系统确定最高分为最终成绩(测试成绩不计入复赛),60分以上测试合格,合格者方可提交参赛作品。作品提交时间截至6月15日17:00。

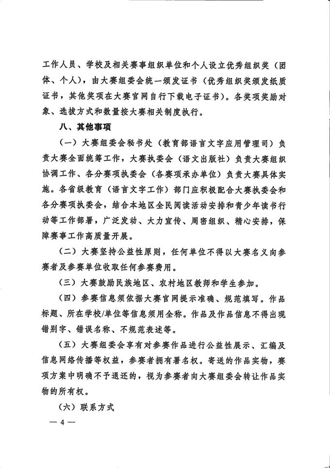
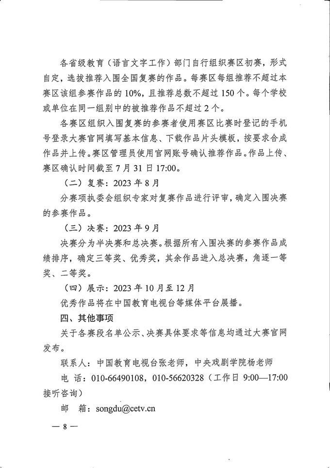
(四)“印记中国”师生篆刻大赛(以下简称篆刻大赛)

1.参赛形式

分为大学生组(含专科生)和教师组。每人限报1名指导教师,教师组参赛者不填写指导教师。

2.内容要求

反映中华优秀文化、爱国情怀以及积极向上时代精神的词语、警句、中华古今名人名言。内容应完整、准确。

3.作品要求

参赛作品使用汉字,字体不限。须为参赛者独立创作。参赛作品材质提倡使用除传统石材以外的各种新型材料,机器篆刻鼓励使用木头、陶瓷、金属等材料。

手工篆刻类:每人限报1件印屏(粘贴印蜕6—8方,需两个以上边款,作者自行粘贴、题签)。印屏尺寸为138cm×34cm,竖式。作品须在大赛官网上传印屏照片,另附作品释文。照片格式为JPG或JPEG,大小为1—5M,不超过5张,白色背景、无杂物,须有印面,要求能够体现作品整体、局部等效果。

机器篆刻类:作者根据设计稿以机器的方式制作篆刻作品的成品,并将钤印出的印蜕以印屏的形式呈现(粘贴印蜕6—8方,需两个以上边款,作者自行粘贴、题签)。印屏尺寸为138cm×34cm,竖式。作品须在大赛官网上传印屏照片,已完成印章实物照片,另附作品释文。照片格式为JPG或JPEG,大小为1—5M,不超过5张,白色背景、无杂物,须有印面,要求能够体现作品整体、局部等效果。

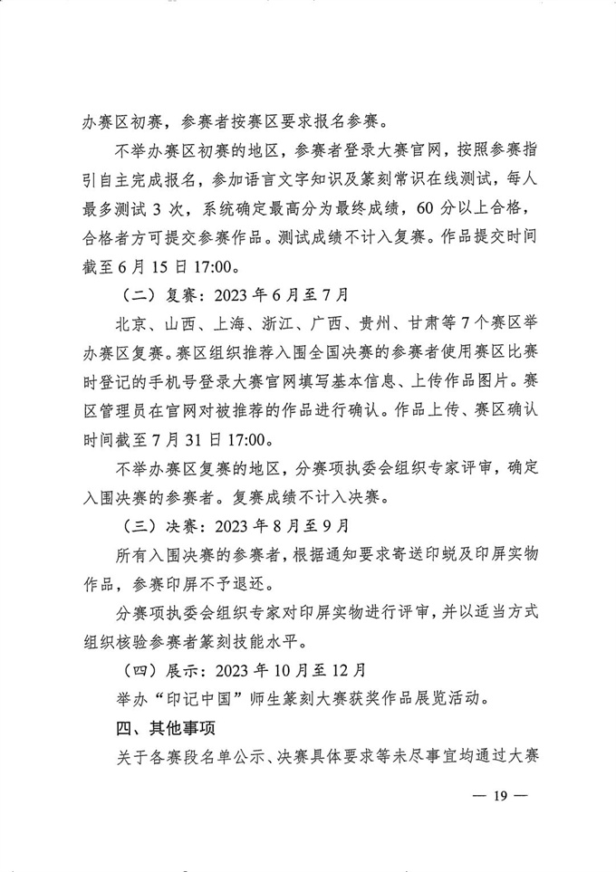
5.参赛办法

此次篆刻大赛由参赛者自行登录大赛官网(www.jingdiansxj.cn),按照参赛指引完成报名,并参加语言文字知识及篆刻常识在线测试。每人最多测试3次,系统确定最高分为最终成绩(测试成绩不计入复赛),60分以上测试合格,合格者方可提交参赛作品。作品提交时间截至6月15日17:00。

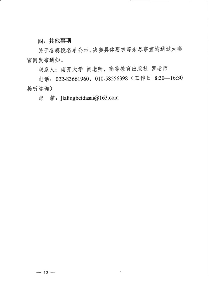
附件.《教育部办公厅关于举办第五届中华经典诵写讲大赛的通知》

教育学院

2023年5月19日


1.jpg

2.jpg


3.jpg

4.jpg


5.jpg

6.jpg


7.jpg


8.jpg

9.jpg


10.jpg

11.jpg

12.jpg




13.jpg


14.jpg


15.jpg

16.jpg



17.jpg

18.jpg



19.jpg


20.jpg

版权所有 © 云南经济管理学院-教育学院    滇ICP备05007082号    

Copyright  云南经济管理学院-教育学院